8 DS1302实时时钟
[toc]
注:笔记主要参考B站江科大自化协教学视频“51单片机入门教程-2020版 程序全程纯手打 从零开始入门”。
8.1 芯片介绍:DS1302
RTC(Real Time Clock)实时时钟,是一种集成电路,通常称为时钟芯片。常见的时钟芯片有DS1302,是由美国DALLAS公司推出的具有涓细电流充电能力的低功耗实时时钟芯片。它可以对年、月、日、周、时、分、秒进行计时,且具有闰年补偿等多种功能。本节的关键在于DS1302的时序。
那为什么不使用单片机上的定时器来驱动实时时钟呢?
- CPU内的定时器精度不高。
- 使用定时器会占用CPU的内部资源。
- 单片机定时器掉电不能继续工作。
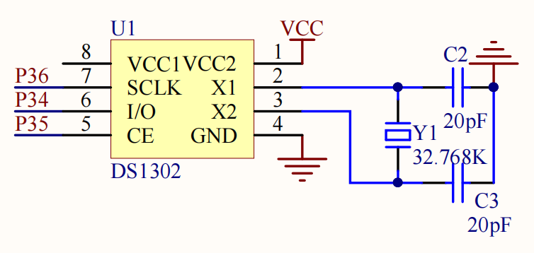
芯片引脚说明:
CE:输入,芯片使能引脚。
SCLK:输入,串行接口时钟。
I/O:双向,输入输出的串行数据,SCLK上升沿触发。
基本逻辑是利用下面的寄存器地址说明(图8-4),写入的时候按需更改相应的秒数,读出的时候则依次进行读出。前八位是读写的选择和读写的地址,后八位才是具体要进行读写的数据,且先传输低位。前八位也被称为命令字,最高位写保护,控制能否串行写入(1/0),但一直可以读;R/C选择是RAM数据/时钟数据(1/0);A4~A0则为5位寄存器地址;R/W位则控制读写(1/0)。下面则给出了DS1602的读/写传输时序、寄存器操作地址:
注:左侧的八位是直接给出了命令字。
值得注意的是,上面寄存器所显示的数据,都采用BCD码(Binary Coded Decimal)进行编码:
- 用4位二进制数来表示1位十进制数
例:0001 0011表示13,1000 0101表示85,0001 1010不合法
在十六进制中的体现:0x13表示13,0x85表示85,0x1A不合法- BCD码转十进制:DEC=BCD/16*10+BCD%16; (2位BCD)
十进制转BCD码:BCD=DEC/10*16+DEC%10; (2位BCD)- CH位:时停控制位,写入此位为高电平,则时钟暂停。
- 12/24位:设置12小时/24小时模式位。12小时模式,BIT5表示AM/PM,BIT4表示十位;24小时模式,[BIT5,BIT4]表示十位。
- 关于星期:注意这个星期不是实际的星期,而是“处理日”,所以需要用户指定初始的星期偏置。
8.2 实验:DS1302时钟显示
需求:在LCD显示屏第一行显示日期“年-月-日”,第二行显示时间“时-分-秒”,24小时制。
代码展示:
- main.c
#include <REGX52.H>
#include "LCD1602.h"
#include "DS1302.h"
unsigned char DS1302_info[7];
void main(){
unsigned char i=0;
// 初始化LCD显示屏
LCD_Init();
LCD_ShowString(1,1,"2023-01-01");
LCD_ShowString(2,1,"00:00:00");
DS1302_Init();//初始化DS1302
while(1){
DS1302_ReadAll(&DS1302_info);
LCD_ShowNum(1,3,DS1302_info[0],2);
LCD_ShowNum(1,6,DS1302_info[1],2);
LCD_ShowNum(1,9,DS1302_info[2],2);
LCD_ShowDay(1,14,DS1302_info[3]);
LCD_ShowNum(2,1,DS1302_info[4],2);
LCD_ShowNum(2,4,DS1302_info[5],2);
LCD_ShowNum(2,7,DS1302_info[6],2);
}
}
- DS1302.h
#ifndef __DS1302_H__
#define __DS1302_H__
void DS1302_Init(void);//初始化DS1302
unsigned char DS1302_ReadByte(unsigned char read_comd);//从DS1302中读出数据
void DS1302_WriteByte(unsigned char wri_comd,wri_byte);//向DS1302中写入数据
void DS1302_ReadAll(unsigned char *info);//读出所有信息
#endif
- DS1302.c
#include <REGX52.H>
// 将端口重新定义
sbit DS1302_SCLK = P3^6;
sbit DS1302_IO = P3^4;
sbit DS1302_CE = P3^5;
#define DS1302_RSEC 0x81
#define DS1302_RMIN 0x83
#define DS1302_RHOU 0x85
#define DS1302_RDAT 0x87
#define DS1302_RMON 0x89
#define DS1302_RDAY 0x8B
#define DS1302_RYEA 0x8D
#define DS1302_RWP 0x8F
#define DS1302_WSEC 0x80
#define DS1302_WMIN 0x82
#define DS1302_WHOU 0x84
#define DS1302_WDAT 0x86
#define DS1302_WMON 0x88
#define DS1302_WDAY 0x8A
#define DS1302_WYEA 0x8C
#define DS1302_WWP 0x8E
/**
* @brief :从DS1302中读出数据
* @param :需要操作的命令字read_comd。
* @retval :读出的数据read_byte。
*/
unsigned char DS1302_ReadByte(unsigned char read_comd){
unsigned char read_byte = 0x00;
unsigned char i;
DS1302_CE = 1;
// 写入命令字
for(i=0;i<8;i++){
DS1302_IO = read_comd&(0x01<<i);
DS1302_SCLK = 0;
DS1302_SCLK = 1; // 经过测试,不需延时
}
// 读出数据
for(i=0;i<8;i++){
DS1302_SCLK = 1;
DS1302_SCLK = 0;
read_byte = DS1302_IO ? (read_byte|(0x01<<i)) : read_byte;
}
DS1302_IO = 0; //注意最后一定要将数据线清零
DS1302_CE = 0;
return read_byte;
}
/**
* @brief :向DS1302中写入数据
* @param :需要操作的命令字wri_comd,需要写入的数据wri_byte。
* @retval :无。
*/
void DS1302_WriteByte(unsigned char wri_comd,wri_byte){
unsigned char i;
DS1302_CE = 1;
// 写入命令字
for(i=0;i<8;i++){
DS1302_IO = wri_comd&(0x01<<i);
DS1302_SCLK = 0;
DS1302_SCLK = 1; // 经过测试,不需延时
}
// 写入8位数据
for(i=0;i<8;i++){
DS1302_IO = wri_byte&(0x01<<i);
DS1302_SCLK = 0;
DS1302_SCLK = 1; // 经过测试,不需延时
}
DS1302_SCLK = 0;
DS1302_CE = 0;
}
/**
* @brief :初始化控制DS1302的引脚。
* @param :无。
* @retval :无。
*/
void DS1302_Init(void){
DS1302_SCLK = 0;
DS1302_IO = 0;
DS1302_CE = 0;
DS1302_WriteByte(DS1302_WWP,0x00);//解除写保护
DS1302_WriteByte(DS1302_WSEC,0x00);//解除时钟暂停
// 默认为24小时模式
}
/**
* @brief :从单片机中读出年/月/日/星期/时/分/秒
* @param :数组指针,存储年/月/日/星期/时/分/秒。
* @retval :无。程序中通过指针解引用更改信息。
*/
void DS1302_ReadAll(unsigned char *info){
unsigned char temp;
// 年
temp = DS1302_ReadByte(DS1302_RYEA);
*info = (temp>>4)*10 + (temp&0x0f);
// 月
temp = DS1302_ReadByte(DS1302_RMON);
*(info+1) = (temp>>4)*10 + (temp&0x0f);
// 日
temp = DS1302_ReadByte(DS1302_RDAT);
*(info+2) = (temp>>4)*10 + (temp&0x0f);
// 星期
*(info+3) = DS1302_ReadByte(DS1302_RDAY);
// 时
temp = DS1302_ReadByte(DS1302_RHOU);
if(!(temp&0x80)){*(info+4) = (temp>>4)*10 + (temp&0x0f);}
else {*(info+4) = ((temp&0x10)>>4)*10 + (temp&0x0f);}
// 分
temp = DS1302_ReadByte(DS1302_RMIN);
*(info+5) = ((temp&0x70)>>4)*10 + (temp&0x0f);
// 秒
temp = DS1302_ReadByte(DS1302_RSEC);
*(info+6) = ((temp&0x70)>>4)*10 + (temp&0x0f);
}
- LCD1602.h:增加了星期显示函数“LCD1602_ShowDay”,可以方便的将数字转换成三位的英文缩写。
#ifndef __LCD1602_H__
#define __LCD1602_H__
void LCD_Init();
void LCD_ShowChar(unsigned char Line,unsigned char Column,char Char);
void LCD_ShowString(unsigned char Line,unsigned char Column,char *String);
void LCD_ShowNum(unsigned char Line,unsigned char Column,unsigned int Number,unsigned char Length);
void LCD_ShowSignedNum(unsigned char Line,unsigned char Column,int Number,unsigned char Length);
void LCD_ShowHexNum(unsigned char Line,unsigned char Column,unsigned int Number,unsigned char Length);
void LCD_ShowBinNum(unsigned char Line,unsigned char Column,unsigned int Number,unsigned char Length);
void LCD_ShowDay(unsigned char Line,Column,day);//将数字星期还原成3位英文缩写,并显示
#endif
- LCD1602.c
#include <REGX52.H>
//引脚配置:
sbit LCD_RS=P2^6;
sbit LCD_RW=P2^5;
sbit LCD_EN=P2^7;
#define LCD_DataPort P0
//函数定义:
/**
* @brief LCD1602延时函数,12MHz调用可延时1ms
* @param 无
* @retval 无
*/
void LCD_Delay()
{
unsigned char i, j;
i = 2;
j = 239;
do
{
while (--j);
} while (--i);
}
/**
* @brief LCD1602写命令
* @param Command 要写入的命令
* @retval 无
*/
void LCD_WriteCommand(unsigned char Command)
{
LCD_RS=0;
LCD_RW=0;
LCD_DataPort=Command;
LCD_EN=1;
LCD_Delay();
LCD_EN=0;
LCD_Delay();
}
/**
* @brief LCD1602写数据
* @param Data 要写入的数据
* @retval 无
*/
void LCD_WriteData(unsigned char Data)
{
LCD_RS=1;
LCD_RW=0;
LCD_DataPort=Data;
LCD_EN=1;
LCD_Delay();
LCD_EN=0;
LCD_Delay();
}
/**
* @brief LCD1602设置光标位置
* @param Line 行位置,范围:1~2
* @param Column 列位置,范围:1~16
* @retval 无
*/
void LCD_SetCursor(unsigned char Line,unsigned char Column)
{
if(Line==1)
{
LCD_WriteCommand(0x80|(Column-1));
}
else if(Line==2)
{
LCD_WriteCommand(0x80|(Column-1+0x40));
}
}
/**
* @brief LCD1602初始化函数
* @param 无
* @retval 无
*/
void LCD_Init()
{
LCD_WriteCommand(0x38);//八位数据接口,两行显示,5*7点阵
LCD_WriteCommand(0x0c);//显示开,光标关,闪烁关
LCD_WriteCommand(0x06);//数据读写操作后,光标自动加一,画面不动
LCD_WriteCommand(0x01);//光标复位,清屏
}
/**
* @brief 在LCD1602指定位置上显示一个字符
* @param Line 行位置,范围:1~2
* @param Column 列位置,范围:1~16
* @param Char 要显示的字符
* @retval 无
*/
void LCD_ShowChar(unsigned char Line,unsigned char Column,char Char)
{
LCD_SetCursor(Line,Column);
LCD_WriteData(Char);
}
/**
* @brief 在LCD1602指定位置开始显示所给字符串
* @param Line 起始行位置,范围:1~2
* @param Column 起始列位置,范围:1~16
* @param String 要显示的字符串
* @retval 无
*/
void LCD_ShowString(unsigned char Line,unsigned char Column,char *String)
{
unsigned char i;
LCD_SetCursor(Line,Column);
for(i=0;String[i]!='\0';i++)
{
LCD_WriteData(String[i]);
}
}
/**
* @brief 返回值=X的Y次方
*/
int LCD_Pow(int X,int Y)
{
unsigned char i;
int Result=1;
for(i=0;i<Y;i++)
{
Result*=X;
}
return Result;
}
/**
* @brief 在LCD1602指定位置开始显示所给数字
* @param Line 起始行位置,范围:1~2
* @param Column 起始列位置,范围:1~16
* @param Number 要显示的数字,范围:0~65535
* @param Length 要显示数字的长度,范围:1~5
* @retval 无
*/
void LCD_ShowNum(unsigned char Line,unsigned char Column,unsigned int Number,unsigned char Length)
{
unsigned char i;
LCD_SetCursor(Line,Column);
for(i=Length;i>0;i--)
{
LCD_WriteData(Number/LCD_Pow(10,i-1)%10+'0');
}
}
/**
* @brief 在LCD1602指定位置开始以有符号十进制显示所给数字
* @param Line 起始行位置,范围:1~2
* @param Column 起始列位置,范围:1~16
* @param Number 要显示的数字,范围:-32768~32767
* @param Length 要显示数字的长度,范围:1~5
* @retval 无
*/
void LCD_ShowSignedNum(unsigned char Line,unsigned char Column,int Number,unsigned char Length)
{
unsigned char i;
unsigned int Number1;
LCD_SetCursor(Line,Column);
if(Number>=0)
{
LCD_WriteData('+');
Number1=Number;
}
else
{
LCD_WriteData('-');
Number1=-Number;
}
for(i=Length;i>0;i--)
{
LCD_WriteData(Number1/LCD_Pow(10,i-1)%10+'0');
}
}
/**
* @brief 在LCD1602指定位置开始以十六进制显示所给数字
* @param Line 起始行位置,范围:1~2
* @param Column 起始列位置,范围:1~16
* @param Number 要显示的数字,范围:0~0xFFFF
* @param Length 要显示数字的长度,范围:1~4
* @retval 无
*/
void LCD_ShowHexNum(unsigned char Line,unsigned char Column,unsigned int Number,unsigned char Length)
{
unsigned char i,SingleNumber;
LCD_SetCursor(Line,Column);
for(i=Length;i>0;i--)
{
SingleNumber=Number/LCD_Pow(16,i-1)%16;
if(SingleNumber<10)
{
LCD_WriteData(SingleNumber+'0');
}
else
{
LCD_WriteData(SingleNumber-10+'A');
}
}
}
/**
* @brief 在LCD1602指定位置开始以二进制显示所给数字
* @param Line 起始行位置,范围:1~2
* @param Column 起始列位置,范围:1~16
* @param Number 要显示的数字,范围:0~1111 1111 1111 1111
* @param Length 要显示数字的长度,范围:1~16
* @retval 无
*/
void LCD_ShowBinNum(unsigned char Line,unsigned char Column,unsigned int Number,unsigned char Length)
{
unsigned char i;
LCD_SetCursor(Line,Column);
for(i=Length;i>0;i--)
{
LCD_WriteData(Number/LCD_Pow(2,i-1)%2+'0');
}
}
/**
* @brief 在LCD1602指定位置开始显示星期(英文)
* @param Line 起始行位置,范围:1~2
* @param Column 起始列位置,范围:1~16
* @param String 要显示的星期,范围1~7
* @retval 无
*/
void LCD_ShowDay(unsigned char Line,Column,day){
unsigned char i;
char abbr_day[7][3] = {"Sta","Sun","Mon","Tue","Wen","Thu","Fri"};
LCD_SetCursor(Line,Column);
for(i=0;abbr_day[day-1][i]!='\0';i++)
{
LCD_WriteData(abbr_day[day-1][i]);
}
}
编程感想:
- 注意 单片机复位后引脚默认为1,所以DS1302的控制引脚都需要初始化。
- 若读出的数字不动,则有可能是芯片处于写保护状态;若读出的数字乱跳,需要注意读状态结束后,需要手动将IO线归零。
8.3 实验:可调时钟
需求:在上面8.2实验的基础上,增加可调整日期和时间的功能。
- 按键K1用于切换显示模式/调节模式。
- 按键K2用于切换所需要调节的位(年/月/日/时/分/秒),切换到哪个哪个就闪烁。
- 按键K3增加计数,按键K4减少计数,秒只能归到0或30秒。这个地方注意不能违背闰月28天等常识。
上一节实验没有考虑星期显示的问题,本节首先改进。进过反复的测试,发现表示“星期”的字节有这样奇怪的属性:每次芯片掉电重启后自动归1;但如果不掉电,则会在23:59:59后随时间一起加1,但是芯片本身不会根据日期自动生成“星期”。所以每次对日期进行重写后,也要对“星期”进行重写使其变成1,于是芯片给出的“星期”的物理意义就变成了 “从最近一次设定时间到现在经历的天数(星期表示)”,即“处理日”。所以,还需要再添加一个存储“星期偏置”的常量,将其与“处理日”相结合便可以得到正确的星期。
另外本节实验,使用软件演示来完成按键检测;使用定时器延时来完成修改时间参数时的闪烁状态。
代码展示:
- mian.c
#include <REGX52.H>
#include "LCD1602.h"
#include "DS1302.h"
#include "PushKey.h"
#include "Timer0.h"
// 全局变量:存储年/月/日/星期/时/分/秒/星期偏置
unsigned char DS1302_info[8] = {23,1,22,0,23,59,55,7};
// 全局变量:闪烁标志信号
unsigned char flag_twinkle=0x00;
/**
* @brief :RTC显示。
* @param :数组指针,存储年/月/日/星期/时/分/秒/星期偏置。
* @retval :无。
*/
void RTC_Display(unsigned char *info){
LCD_ShowNum(1,3,info[0],2);
LCD_ShowNum(1,6,info[1],2);
LCD_ShowNum(1,9,info[2],2);
LCD_ShowDay(1,14,info[3]);
LCD_ShowNum(2,1,info[4],2);
LCD_ShowNum(2,4,info[5],2);
LCD_ShowNum(2,7,info[6],2);
}
/**
* @brief :进入修改模式,用户输入日期数据,保证其合理性并更新。
* @param :数组指针,存储年/月/日/星期/时/分/秒/星期偏置。
* @retval :无。
*/
void RTC_Modify(unsigned char *info){
unsigned char MODE = 1;//指示当前是否处于修改模式
unsigned char key = 0;//按键开关
unsigned char cursor = 1;//指示要修改第几个元素,范围1~7(4实际更改info的第8个元素)
while(MODE==1){
key = PushKey();
if(key==1){
// 退出修改模式
MODE = 0;
DS1302_SetAll(info);//更新数据
}else if(key==2){
//移动修改光标
cursor = (cursor>=7) ? 1 : (cursor+1);
// LCD_ShowNum(2,14,cursor,3);//仅供测试使用!!!
}else if(key==3){
//对当前光标指定值进行加计数
switch(cursor){
case 1: //年
*info = (*info>=99) ? 0 : (*info)+1;
break;
case 2: //月
*(info+1) = (*(info+1)>=12) ? 1 : (*(info+1))+1;
break;
case 3: //日
//31天的月份
if(*(info+1)==1 || *(info+1)==3 || *(info+1)==5 || *(info+1)==7 ||
*(info+1)==8 || *(info+1)==10|| *(info+1)==12){
*(info+2)=(*(info+2)>=31)?1:(*(info+2))+1;
}//30天的月份
else if(*(info+1)==4 || *(info+1)==6 || *(info+1)==9 || *(info+1)==11){
*(info+2)=(*(info+2)>=30)?1:(*(info+2))+1;
}//2月需要判断闰月
else if(*(info+1)==2){
if(*info%4==0){*(info+2)=(*(info+2)>=29)?1:(*(info+2))+1;}
else {*(info+2)=(*(info+2)>=28)?1:(*(info+2))+1;}
}
break;
case 4://星期
*(info+7) = (*(info+7)>=7) ? 1 : (*(info+7))+1;//更新偏置
*(info+3) = (*(info+3)>=7) ? 1 : (*(info+3))+1;//更新显示
break;
case 5://时
*(info+4) = (*(info+4)>=23) ? 0 : (*(info+4))+1;
break;
case 6://分
*(info+5) = (*(info+5)>=59) ? 0 : (*(info+5))+1;
break;
case 7://秒
*(info+6) = (*(info+6)>=59) ? 0 : (*(info+6))+1;
break;
default:;
}
}else if(key==4){
//对当前光标指定值进行减计数
switch(cursor){
case 1: //年
*info = (*info==0) ? 99 : (*info)-1;
break;
case 2: //月
*(info+1) = (*(info+1)==1) ? 12 : (*(info+1))-1;
break;
case 3: //日
//31天的月份
if(*(info+1)==1 || *(info+1)==3 || *(info+1)==5 || *(info+1)==7 ||
*(info+1)==8 || *(info+1)==10|| *(info+1)==12){
*(info+2)=(*(info+2)==1)?31:(*(info+2))-1;
}//30天的月份
else if(*(info+1)==4 || *(info+1)==6 || *(info+1)==9 || *(info+1)==11){
*(info+2)=(*(info+2)==1)?30:(*(info+2))-1;
}//2月需要判断闰月
else if(*(info+1)==2){
if(*info%4==0){*(info+2)=(*(info+2)==1)?29:(*(info+2))-1;}
else {*(info+2)=(*(info+2)==1)?28:(*(info+2))-1;}
}
break;
case 4://星期
*(info+7) = (*(info+7)==1) ? 7 : (*(info+7))-1;//更新偏置(实际起作用)
*(info+3) = (*(info+3)==1) ? 7 : (*(info+3))-1;//更新显示
break;
case 5://时
*(info+4) = (*(info+4)==0) ? 23 : (*(info+4))-1;
break;
case 6://分
*(info+5) = (*(info+5)==0) ? 59 : (*(info+5))-1;
break;
case 7://秒
*(info+6) = (*(info+6)==0) ? 59 : (*(info+6))-1;
break;
default:;
}
}
//更新当前的显示
if(!flag_twinkle){
LCD_ShowNum(1,3,*info,2);
LCD_ShowNum(1,6,*(info+1),2);
LCD_ShowNum(1,9,*(info+2),2);
LCD_ShowDay(1,14,*(info+3));
LCD_ShowNum(2,1,*(info+4),2);
LCD_ShowNum(2,4,*(info+5),2);
LCD_ShowNum(2,7,*(info+6),2);
}else{
switch(cursor){
case 1: LCD_ShowString(1,3," "); break;
case 2: LCD_ShowString(1,6," "); break;
case 3: LCD_ShowString(1,9," "); break;
case 4: LCD_ShowString(1,14," "); break;
case 5: LCD_ShowString(2,1," "); break;
case 6: LCD_ShowString(2,4," "); break;
case 7: LCD_ShowString(2,7," "); break;
default:;
}
}
}
}
void main(){
// unsigned char i=0;
unsigned char key = 0; //指示按下了哪个按键开关
//初始化LCD显示屏
LCD_Init();
LCD_ShowString(1,1,"2023-01-22");
LCD_ShowString(2,1,"00:00:00");
//初始化DS1302
DS1302_Init();
DS1302_SetAll(&DS1302_info);
//初始化定时器T0
Timer0_Init();
while(1){
key = PushKey();
if(key==1){
//进入修改模式
RTC_Modify(&DS1302_info);
}
else{
//正常读取并显示时钟
DS1302_ReadAll(&DS1302_info);
RTC_Display(&DS1302_info);
// LCD_ShowNum(2,11,*(DS1302_info+7),3);//仅供测试使用!!!
}
}
}
// 定义定时器T0中断后要执行的动作
void Timer0_Routine() interrupt 1{
static unsigned int count_T0; //中断次数
count_T0++; //更新中断次数
TH0 = 0xfc; TL0 = 0x66; // 恢复溢出周期,近似1ms
if(count_T0>200){
count_T0 = 0;
flag_twinkle = !flag_twinkle;
}
}
- DS1302.h
#ifndef __DS1302_H__
#define __DS1302_H__
void DS1302_Init(void);//初始化DS1302
unsigned char DS1302_ReadByte(unsigned char read_comd);//从DS1302中读出数据
void DS1302_WriteByte(unsigned char wri_comd,wri_byte);//向DS1302中写入数据
void DS1302_ReadAll(unsigned char *info);//读出所有信息
void DS1302_SetAll(unsigned char *info);//写入所有信息
#endif
- DS1302.c
#include <REGX52.H>
// 将端口重新定义
sbit DS1302_SCLK = P3^6;
sbit DS1302_IO = P3^4;
sbit DS1302_CE = P3^5;
#define DS1302_RSEC 0x81
#define DS1302_RMIN 0x83
#define DS1302_RHOU 0x85
#define DS1302_RDAT 0x87
#define DS1302_RMON 0x89
#define DS1302_RDAY 0x8B
#define DS1302_RYEA 0x8D
#define DS1302_RWP 0x8F
#define DS1302_WSEC 0x80
#define DS1302_WMIN 0x82
#define DS1302_WHOU 0x84
#define DS1302_WDAT 0x86
#define DS1302_WMON 0x88
#define DS1302_WDAY 0x8A
#define DS1302_WYEA 0x8C
#define DS1302_WWP 0x8E
/**
* @brief :从DS1302中读出数据
* @param :需要操作的命令字read_comd。
* @retval :读出的数据read_byte。
*/
unsigned char DS1302_ReadByte(unsigned char read_comd){
unsigned char read_byte = 0x00;
unsigned char i;
DS1302_CE = 1;
// 写入命令字
for(i=0;i<8;i++){
DS1302_IO = read_comd&(0x01<<i);
DS1302_SCLK = 0;
DS1302_SCLK = 1; // 经过测试,不需延时
}
// 读出数据
for(i=0;i<8;i++){
DS1302_SCLK = 1;
DS1302_SCLK = 0;
read_byte = DS1302_IO ? (read_byte|(0x01<<i)) : read_byte;
}
DS1302_IO = 0; //注意最后一定要将数据线清零
DS1302_CE = 0;
return read_byte;
}
/**
* @brief :向DS1302中写入数据
* @param :需要操作的命令字wri_comd,需要写入的数据wri_byte。
* @retval :无。
*/
void DS1302_WriteByte(unsigned char wri_comd,wri_byte){
unsigned char i;
DS1302_CE = 1;
// 写入命令字
for(i=0;i<8;i++){
DS1302_IO = wri_comd&(0x01<<i);
DS1302_SCLK = 0;
DS1302_SCLK = 1; // 经过测试,不需延时
}
// 写入8位数据
for(i=0;i<8;i++){
DS1302_IO = wri_byte&(0x01<<i);
DS1302_SCLK = 0;
DS1302_SCLK = 1; // 经过测试,不需延时
}
DS1302_SCLK = 0;
DS1302_CE = 0;
}
/**
* @brief :从单片机中读出年/月/日/星期/时/分/秒
* @param :数组指针,存储年/月/日/星期/时/分/秒/星期偏置。
* @retval :无。程序中通过指针解引用更改信息。
*/
void DS1302_ReadAll(unsigned char *info){
unsigned char temp;
// 年
temp = DS1302_ReadByte(DS1302_RYEA);
*info = (temp>>4)*10 + (temp&0x0f);
// 月
temp = DS1302_ReadByte(DS1302_RMON);
*(info+1) = (temp>>4)*10 + (temp&0x0f);
// 日
temp = DS1302_ReadByte(DS1302_RDAT);
*(info+2) = (temp>>4)*10 + (temp&0x0f);
// 星期
temp = DS1302_ReadByte(DS1302_RDAY);
// *(info+3) = temp;
temp = *(info+7) + (temp-1);
*(info+3) = (temp>7) ? (temp-7) : temp;
// 时
temp = DS1302_ReadByte(DS1302_RHOU);
if(!(temp&0x80)){*(info+4) = (temp>>4)*10 + (temp&0x0f);}
else {*(info+4) = ((temp&0x10)>>4)*10 + (temp&0x0f);}
// 分
temp = DS1302_ReadByte(DS1302_RMIN);
*(info+5) = ((temp&0x70)>>4)*10 + (temp&0x0f);
// 秒
temp = DS1302_ReadByte(DS1302_RSEC);
*(info+6) = ((temp&0x70)>>4)*10 + (temp&0x0f);
}
/**
* @brief :向单片机写入年/月/日/时/分/秒
* @param :数组指针,存储年/月/日/星期/时/分/秒/星期偏置。
* @retval :无。
*/
void DS1302_SetAll(unsigned char *info){
unsigned char temp;
// 年
temp = (*info)/10*16 + (*info)%10;
DS1302_WriteByte(DS1302_WYEA,temp);
// 月
temp = (*(info+1))/10*16 + (*(info+1))%10;
DS1302_WriteByte(DS1302_WMON,temp);
// 日
temp = (*(info+2))/10*16 + (*(info+2))%10;
DS1302_WriteByte(DS1302_WDAT,temp);
// 星期,每次更改则默认归1
DS1302_WriteByte(DS1302_WDAY,0x01);
// 时,24小时模式
temp = (*(info+4))/10*16 + (*(info+4))%10;
DS1302_WriteByte(DS1302_WHOU,temp);
// 分
temp = (*(info+5))/10*16 + (*(info+5))%10;
DS1302_WriteByte(DS1302_WMIN,temp);
// 秒
temp = (*(info+6))/10*16 + (*(info+6))%10;
DS1302_WriteByte(DS1302_WSEC,temp);
}
/**
* @brief :初始化控制DS1302的引脚。
* @param :无。
* @retval :无。
*/
void DS1302_Init(void){
unsigned char init_info[8] = {0,1,1,0,0,0,0,6};
DS1302_SCLK = 0;
DS1302_IO = 0;
DS1302_CE = 0;
DS1302_WriteByte(DS1302_WWP,0x00);//解除写保护
DS1302_WriteByte(DS1302_WSEC,0x00);//解除时钟暂停
// 默认为24小时模式
//默认复位成2000年1月1日星期六0点0时0分(24小说模式)
DS1302_SetAll(&init_info);
}
- LCD1602.h
#ifndef __LCD1602_H__
#define __LCD1602_H__
void LCD_Init();
void LCD_ShowChar(unsigned char Line,unsigned char Column,char Char);
void LCD_ShowString(unsigned char Line,unsigned char Column,char *String);
void LCD_ShowNum(unsigned char Line,unsigned char Column,unsigned int Number,unsigned char Length);
void LCD_ShowSignedNum(unsigned char Line,unsigned char Column,int Number,unsigned char Length);
void LCD_ShowHexNum(unsigned char Line,unsigned char Column,unsigned int Number,unsigned char Length);
void LCD_ShowBinNum(unsigned char Line,unsigned char Column,unsigned int Number,unsigned char Length);
void LCD_ShowDay(unsigned char Line,Column,day);//将数字星期还原成3位英文缩写,并显示
#endif
- LCD1602.c
#include <REGX52.H>
//引脚配置:
sbit LCD_RS=P2^6;
sbit LCD_RW=P2^5;
sbit LCD_EN=P2^7;
#define LCD_DataPort P0
//函数定义:
/**
* @brief LCD1602延时函数,12MHz调用可延时1ms
* @param 无
* @retval 无
*/
void LCD_Delay()
{
unsigned char i, j;
i = 2;
j = 239;
do
{
while (--j);
} while (--i);
}
/**
* @brief LCD1602写命令
* @param Command 要写入的命令
* @retval 无
*/
void LCD_WriteCommand(unsigned char Command)
{
LCD_RS=0;
LCD_RW=0;
LCD_DataPort=Command;
LCD_EN=1;
LCD_Delay();
LCD_EN=0;
LCD_Delay();
}
/**
* @brief LCD1602写数据
* @param Data 要写入的数据
* @retval 无
*/
void LCD_WriteData(unsigned char Data)
{
LCD_RS=1;
LCD_RW=0;
LCD_DataPort=Data;
LCD_EN=1;
LCD_Delay();
LCD_EN=0;
LCD_Delay();
}
/**
* @brief LCD1602设置光标位置
* @param Line 行位置,范围:1~2
* @param Column 列位置,范围:1~16
* @retval 无
*/
void LCD_SetCursor(unsigned char Line,unsigned char Column)
{
if(Line==1)
{
LCD_WriteCommand(0x80|(Column-1));
}
else if(Line==2)
{
LCD_WriteCommand(0x80|(Column-1+0x40));
}
}
/**
* @brief LCD1602初始化函数
* @param 无
* @retval 无
*/
void LCD_Init()
{
LCD_WriteCommand(0x38);//八位数据接口,两行显示,5*7点阵
LCD_WriteCommand(0x0c);//显示开,光标关,闪烁关
LCD_WriteCommand(0x06);//数据读写操作后,光标自动加一,画面不动
LCD_WriteCommand(0x01);//光标复位,清屏
}
/**
* @brief 在LCD1602指定位置上显示一个字符
* @param Line 行位置,范围:1~2
* @param Column 列位置,范围:1~16
* @param Char 要显示的字符
* @retval 无
*/
void LCD_ShowChar(unsigned char Line,unsigned char Column,char Char)
{
LCD_SetCursor(Line,Column);
LCD_WriteData(Char);
}
/**
* @brief 在LCD1602指定位置开始显示所给字符串
* @param Line 起始行位置,范围:1~2
* @param Column 起始列位置,范围:1~16
* @param String 要显示的字符串
* @retval 无
*/
void LCD_ShowString(unsigned char Line,unsigned char Column,char *String)
{
unsigned char i;
LCD_SetCursor(Line,Column);
for(i=0;String[i]!='\0';i++)
{
LCD_WriteData(String[i]);
}
}
/**
* @brief 返回值=X的Y次方
*/
int LCD_Pow(int X,int Y)
{
unsigned char i;
int Result=1;
for(i=0;i<Y;i++)
{
Result*=X;
}
return Result;
}
/**
* @brief 在LCD1602指定位置开始显示所给数字
* @param Line 起始行位置,范围:1~2
* @param Column 起始列位置,范围:1~16
* @param Number 要显示的数字,范围:0~65535
* @param Length 要显示数字的长度,范围:1~5
* @retval 无
*/
void LCD_ShowNum(unsigned char Line,unsigned char Column,unsigned int Number,unsigned char Length)
{
unsigned char i;
LCD_SetCursor(Line,Column);
for(i=Length;i>0;i--)
{
LCD_WriteData(Number/LCD_Pow(10,i-1)%10+'0');
}
}
/**
* @brief 在LCD1602指定位置开始以有符号十进制显示所给数字
* @param Line 起始行位置,范围:1~2
* @param Column 起始列位置,范围:1~16
* @param Number 要显示的数字,范围:-32768~32767
* @param Length 要显示数字的长度,范围:1~5
* @retval 无
*/
void LCD_ShowSignedNum(unsigned char Line,unsigned char Column,int Number,unsigned char Length)
{
unsigned char i;
unsigned int Number1;
LCD_SetCursor(Line,Column);
if(Number>=0)
{
LCD_WriteData('+');
Number1=Number;
}
else
{
LCD_WriteData('-');
Number1=-Number;
}
for(i=Length;i>0;i--)
{
LCD_WriteData(Number1/LCD_Pow(10,i-1)%10+'0');
}
}
/**
* @brief 在LCD1602指定位置开始以十六进制显示所给数字
* @param Line 起始行位置,范围:1~2
* @param Column 起始列位置,范围:1~16
* @param Number 要显示的数字,范围:0~0xFFFF
* @param Length 要显示数字的长度,范围:1~4
* @retval 无
*/
void LCD_ShowHexNum(unsigned char Line,unsigned char Column,unsigned int Number,unsigned char Length)
{
unsigned char i,SingleNumber;
LCD_SetCursor(Line,Column);
for(i=Length;i>0;i--)
{
SingleNumber=Number/LCD_Pow(16,i-1)%16;
if(SingleNumber<10)
{
LCD_WriteData(SingleNumber+'0');
}
else
{
LCD_WriteData(SingleNumber-10+'A');
}
}
}
/**
* @brief 在LCD1602指定位置开始以二进制显示所给数字
* @param Line 起始行位置,范围:1~2
* @param Column 起始列位置,范围:1~16
* @param Number 要显示的数字,范围:0~1111 1111 1111 1111
* @param Length 要显示数字的长度,范围:1~16
* @retval 无
*/
void LCD_ShowBinNum(unsigned char Line,unsigned char Column,unsigned int Number,unsigned char Length)
{
unsigned char i;
LCD_SetCursor(Line,Column);
for(i=Length;i>0;i--)
{
LCD_WriteData(Number/LCD_Pow(2,i-1)%2+'0');
}
}
/**
* @brief 在LCD1602指定位置开始显示星期(英文)
* @param Line 起始行位置,范围:1~2
* @param Column 起始列位置,范围:1~16
* @param String 要显示的星期,范围1~7
* @retval 无
*/
void LCD_ShowDay(unsigned char Line,Column,day){
unsigned char i;
char abbr_day[7][3] = {"Mon","Tue","Wen","Thu","Fri","Sta","Sun"};
LCD_SetCursor(Line,Column);
for(i=0;abbr_day[day-1][i]!='\0';i++)
{
LCD_WriteData(abbr_day[day-1][i]);
}
}
- PushKey.h
#ifndef __PUSHKEY_H__
#define __PUSHKEY_H__
#include "Delay.h"
/**
* @brief :检测按下了哪个按键开关
* @param :无
* @retval :输出按键开关编号1~4,不按返回0,松开触发
*/
unsigned char PushKey(){
unsigned char key = 0;
if(!P3_1){Delay(10);while(!P3_1);Delay(10);key=1;}
else if(!P3_0){Delay(10);while(!P3_0);Delay(10);key=2;}
else if(!P3_2){Delay(10);while(!P3_2);Delay(10);key=3;}
else if(!P3_3){Delay(10);while(!P3_3);Delay(10);key=4;}
return key;
}
#endif
- Timer0.h
#ifndef __TIMER0_H__
#define __TIMER0_H__
#include <REGX52.H>
/**
* @brief :对定时器0进行初始化,初始化完成后定时器0即可正常工作。
* 注:对11.0592MHz进行12分频(脉冲周期1.0850694us)。
* 注:配置过程中,由于掉电复位后中断都默认不开启,所以只需配置定时器0
* 相关的寄存器即可,不要定义其他中断的寄存器,以保证程序的复用性。
*/
void Timer0_Init(){
// 配置定时器T0的相关寄存器
TMOD&=0xf0; TMOD|=0x01; // 选择T0的GATE=0/允许计数/模式1
// 上面这个方法目的是不干扰高四位,对低四位先清零再加值。
TF0 = 0; TR0 = 1; // 溢出标志位清空,运行控制位置1
TH0 = 0xfc; TL0 = 0x66; // 离溢出近似1ms
// 注:上面这个初值只在第一次溢出生效,后面都是从0开始计数。
// 配置中断寄存器
EA = 1; ET0 = 1; // 不屏蔽所有中断,允许T0溢出中断
PT0 = 0; // T0优先级保持默认,不写这句话也可以
}
/*中断函数模板
// 定义定时器T0中断后要执行的动作
void Timer0_Routine() interrupt 1{
static unsigned int count_T0; //中断次数
count_T0++; //更新中断次数
TH0 = 0xfc; TL0 = 0x66; // 恢复溢出周期,近似1ms
if(count_T0>500){
count_T0 = 0;
}
}
*/
#endif
- Delay.h
#ifndef __DEALY_H_
#define __DEALY_H_
// 延时cycles ms,晶振@11.0592MHz
void Delay(unsigned char cycles){
unsigned char i, j;
do{
i = 2;
j = 199;
do{
while (--j);
}while (--i);
}while(--cycles);
}
#endif
编程感想:
- 天坑:每次复位后,“星期”的显示都归成1,意思为“处理日”,不是实际的星期。
- 缺陷:由于按键检测使用
while循环等待按键松开,所以按键不松手的时候时钟显示会“暂停”(但是不影响DS1302继续计数),只有松手后,画面才会继续显示。后续会使用定时器来检测按键的上升沿,可以改善这个问题。- 已解决错误:实测的时候,上电后第一次调整“星期”经常会出现自动加1,后需调整则不会出现这样的错误。
- 后续“蜂鸣器播放提示音”实验发现,原来是开关按键3过于灵敏,有时会自动检测到“按下”。TMD,还以为是我程序有问题,苦思冥想半天没结果,当时好伤心。



















