大家好,这里是专注表观组学十余年,领跑多组学科研服务的易基因。
回顾刚刚过去的2022年,易基因参与的DNA甲基化研究在细胞分化与发育、疾病发生发展及标志物筛选、环境因素暴露与响应等应用场景成果层出不穷,小编选取其中三个研究方向的3篇高分论文与您一起来回顾。
01 细胞分化与发育
发表杂志:Nature
影响因子:69.504/1区
合作单位:中国科学院广州生物医药与健康研究院等
深圳市易基因科技参与开发了一种非转基因、快速且可控的重编程方法,将人多能干细胞(PSC)诱导为全能性的8细胞期胚胎样细胞(8CLC)。该研究填补了体外人8细胞期胚胎样细胞的空白,为器官再生与合成生物学的新进展奠定了重要基础。易基因运用的简化基因组DNA甲基化测序、单细胞和微量细胞基因组DNA甲基化测序等技术,完成了研究中不同人工干预及细胞状态下的基因组DNA甲基化的时空动态变化。
研究背景:
人类受精卵形成之后,基因组最初会保持沉默状态。当受精卵分裂到8细胞阶段时,合子基因组才会迅速激活。因此,研究8细胞期细胞调控机制的对于保证良好的早期胚胎发育有重要意义。
研究方法:
本论文以人细胞为研究对象,通过系统性的筛选,获得一个非转基因、稳定、快速的8CLC体外诱导培养基,建立8CLC的诱导和提纯方法。进一步观察4CL中TSA和DZNep剂量的增加对原始多能干细胞的影响。
研究结果:
论文中,研究者设计了一种非转基因、快速、可控的“细胞重编程”方法,将人的多能干细胞转化为全能性的8细胞期胚胎样细胞,重编程形成的8CLC在转录和表观遗传修饰上与人类8细胞胚胎十分类似。
首先,研究者通过人类胚胎干细胞(ESC)筛选了针对信号转导和表观遗传途径的抑制剂,以逐渐确定产生8CLC的允许培养条件。在第一轮中,研究者将MEK抑制剂PD0325901 (PD),tankyrase抑制剂IWR1和人LIF跟化学培养基结合,获得具有原始多能干细胞样克隆形态和基因表达的人多能干细胞(图1)。在第二轮中,研究者结合这种基础培养基,测试了14种额外的添加成分,其中组蛋白H3K27甲基化转移酶EZH2抑制剂DZNep和I类组蛋白去乙酰化酶HDAC抑制剂TSA的添加,显著提升多潜能相关基因的表达。转化过程经过约12天(3代),无明显细胞死亡(图1)。 研究者将这种原始培养基命名为4CL(4种化学物质+ LIF),并在多个雄性和雌性ESC和iPSC细胞系中验证了它的有效性,观察到达15代没有明显核型异常的干细胞维持。
研究者进一步观察4CL中TSA和DZNep剂量的增加对原始多能干细胞的影响。结果发现, 5天后,这种增强的4CL培养基(e4CL)促进了TPRX1、ZSCAN4、ZSCAN5B、DUXA/B和ZNF280A等全能性基因的表达,这些基因在不同的原始培养基中,在PSC细胞中表达量较低,尤其是在扩展多能干细胞中(expanded pluripotent stem cells, EPSC).
在e4CL培养基中,细胞的核型保持正常,但不能传代进行扩增培养,这可能与全能性细胞缺乏自我更新能力有关。 始发态细胞在e4CL中直接培养7天也可以激活全能性基因(图1),这种方法称为直接e4CL(direct e4CL),以区别于阶梯式的,首先是4CL,然后是e4CL转化(阶梯式e4CL)。
【图1】始发态PSC在4CL、阶梯e4CL和直接e4CL培养基形成nave PSC和8CLC的示意图
DNA甲基化是基因表达的重要调控因子,在早期胚胎发育、始发态向原始态多能干细胞转化过程中,DNA甲基化将发生显著动态改变。研究者通过与胚胎发育8细胞DNA甲基化对比,探究e4CL培养基用于8CLC细胞转化过程中,原始多能和全能性基因的甲基化变化情况。
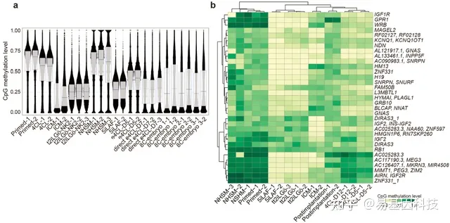
首先,对始发态PSC、4CL 12天培养的原始态PSC和进一步e4CL 5天培养,以及直接e4CL 7天培养的细胞进行简化基因组甲基化测序。结果显示4CL 12天培养的原始态PSC甲基化水平比始发态PSC甲基化水平更低(图2a),且与各种已发表的诱导技术相比,4CL 12天培养的原始态PSC基因组印迹位点与胚胎内细胞团 (ICM) 相似性程度更高(图2b) 。直接e4CL 7天培养细胞甲基化水平与胚胎8细胞甲基化水平相似(图2a)。
【图2】简化基因组甲基化对不同培养条件细胞整体甲基化检测(a)及印记基因CG甲基化检测(b)
此外,通过对8CLC细胞,4CL 12天培养原始PSC细胞以及始发态PSC细胞进行全基因组单/微量细胞甲基化测序,结果显示,8CLC甲基化水平比4CL 12天培养的原始PSC或始发态PSC细胞甲基化水平更低,跟8细胞胚胎甲基化水平相当(图3a)。转录起始位点、gene bodies和特定基因元件(如增强子、CG岛、LTR、SINE、LINE、intergenic和intragenic等),8CLC甲基化水平也同样比4CL 12天培养的原始PSC或始发态PSC细胞甲基化水平低(图3b,c)。
【图3】始发态PSC、4CL和8CLC微量/单细胞全基因组甲基化测序甲基化水平分析
无论是简化基因组甲基化测序结果还是微量细胞全基因组甲基化测序,原始多潜能基因和全能基因甲基化水平都保持相对一致水平(图4)。
【图4】全基因组甲基化测序分析原始多潜能基因(蓝色)和全能基因(红色)甲基化状态改变
为进一步探索8CLC细胞形成分子机制,研究者分析了不同细胞状态的基因表达差异,发现449个基因表达在8CLC中上调,几乎无下调基因。其中DPPA3和TPRX1基因处于上调前五基因内。已知DPPA3与UHRF1及DNMT1作用,控制小鼠卵母细胞被动去甲基化过程。DPPA3也通过调控印记基因甲基化修饰,参与到小鼠体细胞重编程过程。作者敲除DPPA3基因阻断了始发态PSC细胞向原始态PSC细胞的转化。敲除TPRX1基因阻断了阶段式e4CL和直接e4CL诱导8细胞胚胎标志物的形成,但是对4CL 12天培养原始态PSC的形成影响不大。与上述结果相对应,DPPA3基因敲除后,4CL 12天和e4CL 直接7天细胞基因组DNA甲基化整体升高(图5a)。DPPA5和KHDC3L等原始多潜能基因,以及TPRX1和TRIM43等全能基因转录起始位点区域DNA甲基化在DPPA3敲除后都升高(图5b-d)。DPPA3敲除后,基因间区DNA甲基化同样升高(图5e),提示其作为远端调节区域和3D染色质相互作用的潜在位点 。表明8CLC转化过程中细胞功能和基因调控网络的重组发生了重大变化。
【图5】DPPA3基因敲除后不同细胞甲基化变化
02 疾病发生发展及标志物筛选
发表杂志:Journal of Clinical Investigation
影响因子: IF 19.456/1区
合作单位:中南大学湘雅二医院等
该研究首次揭示铁离子过载通过调节DNA去甲基化促进以滤泡辅助性T细胞(Follicular helper T cells,Tfh cells)为代表的致病性T细胞异常分化,从而加重自身免疫抗体产生及系统性红斑狼疮(Systemic lupus erythematosus,SLE)发病,提示T细胞内铁离子可能是治疗SLE的新靶点。
背景:
系统性红斑狼疮(SLE)是一种复杂的自身免疫性疾病,致病性T细胞的异常扩增在系统性红斑狼疮的发病中起到重要作用。特别是滤泡辅助性T细胞(Tfh cells)辅助B细胞活化分化为浆细胞,产生大量自身抗体。SLE患者体内T细胞异常活化分化的机制仍未阐明。铁是体内一种重要的微量元素,参与包括DNA复制、ROS产生等许多生物学过程。铁离子水平也会影响免疫反应和疫苗接种,但铁离子在自身免疫性疾病中的作用尚不清楚。目前暂无相关研究报道铁离子在Tfh细胞的分化中的调控作用。
方法:
患者招募
从门诊皮肤科诊所和住院病房招募193名SLE患者,根据狼疮活动指数(SLEDAI)评分评估活动类别:无效(SLEDAI≤ 4),活跃(SLEDAI>4)。
Pristane诱导狼疮小鼠模型的建立
为诱导狼疮样疾病,给12周龄雌性WT和miR-21 cKO小鼠腹腔注射500μL的Pristane(Sigma)。在Pristane刺激观察期间每周检测尿蛋白。处理3个月后处死小鼠用于分析。从DLN和脾脏分离细胞、收集血清、将肾组织用福尔马林固定并包埋在石蜡中。
RNA-seq
从WT和miR-21 cKO小鼠中分离脾原始CD4+T细胞,在Tfh极化条件下培养5天。从Tfh细胞中提取总RNA进行RNA-seq测序。
MeDIP-seq和hMeDIP-seq测序分析
从诱导的Tfh细胞中分离DNA,1µg起始基因组DNA片段平均大小为300bp。在深圳市易基因科技有限公司进行DNA甲基化免疫共沉淀测序(MeDIP-seq)和DNA羟甲基化免疫共沉淀测序(hMeDIP-seq)分析。
结果:
该研究首次揭示铁离子过载通过调节DNA去甲基化促进以Tfh细胞为代表的致病性T细胞异常分化,从而加重自身免疫抗体产生及SLE发病,提示T细胞内铁离子可能是治疗SLE的新靶点。研究人员首先发现SLE患者CD4+T细胞中的Fe2+水平显著升高,与Tfh细胞的百分比呈正相关。进一步通过高铁饮食实验证明提高铁离子水平有利于小鼠体内Tfh细胞和GCB细胞扩增,增加CD4+T细胞炎症因子IFN-γ和IL-17A分泌,促进MRL/lpr狼疮小鼠体内自身抗体产生,加重狼疮小鼠疾病表型。补充铁离子可以促进Tfh细胞体外诱导分化。相反,用2,5-二羟基苯甲酸和铁螯合剂CPX可以减少细胞内的铁离子蓄积,显著抑制Tfh细胞分化。机制方面,研究揭示miR-21/BDH2通路在调控T细胞内铁离子蓄积以及Tfh细胞分化中发挥重要作用。过表达miR-21或干扰BDH2表达,可以增强TET蛋白酶活性,导致Tfh细胞分化关键转录因子BCL6基因启动子低甲基化,促进BCL6基因表达。
关键图形:
作者通过甲基化DNA免疫沉淀(MeDIP)和羟甲基化DNA免疫沉淀-qPCR(hMeDIP-qPCR)来鉴定miR-21/BDH2对Tfh基因DNA甲基化/羟甲基化的影响。在Agomir-21或siRNA-BDH2细胞转染中,显示BCL6基因启动子区域DNA羟甲基化水平增加和DNA甲基化水平减少,但与相应对照组相比,CXCR5、PDCD1、IL21启动子区域未检测到显著差异。相反,通过Antagomir-21抑制miR-21表达或通过pCMV6-BDH2过表达BDH2降低了TET酶活性。BCL6基因启动子中抑制miR-21或过表达BDH2的细胞表现出DNA羟甲基化水平减少和DNA甲基化水平增加。此外,PDCD1基因启动子区域抑制miR-21细胞的DNA甲基化水平也增加。然而,CXCR5和IL21基因启动子的DNA甲基化/羟甲基化没有明显差异。
图:miR-21/BDH2通路通过调节细胞内铁离子促进BCL6基因的DNA羟甲基化
在用Agomir-21或siRNA-BDH2转染的Tfh细胞中使用MeDIP-Seq和hMeDIP-Seq验证了BCL6启动子区域的5-甲基胞嘧啶(5mC)和5-羟甲基胞嘧啶(5hmC)分布变化。
图:BCL6基因的5mC MeDIP-seq和5hmC hMeDIPseq的代表性IGV分析
03 环境因素暴露与响应
发表杂志:Environment International
影响因子: IF 13.352 /1区
合作单位:陆军医科大学(第三军医大学)预防医学院毒理学研究所
该研究通过对小鼠睾丸组织的全基因组重亚硫酸盐测序(Whole gene bisulfite sequencing,WGBS)与对应的转录组测序(RNA-seq)联合分析,鉴定出与类固醇生成和精子发生过程相关的关键基因和通路,揭示了PM2.5导致男性生殖障碍的潜在DNA甲基化调控机制。
摘要
环境细颗粒物(PM2.5)对男性生殖健康的影响已引起广泛关注,其损害的具体潜在机制仍不清楚,需要在新的方向进行更多研究。先前研究表明,DNA甲基化在男性生殖发育中起着重要作用,也易受环境影响,然而对于DNA甲基化参与PM2.5诱导的男性生殖毒性作用还没有足够研究。为此,本研究建立一个实时PM2.5暴露模型,揭示了PM2.5暴露可能导致睾丸功能障碍,包括精子发生障碍和类固醇激素功能障碍。睾丸5-甲基胞嘧啶(5mC)全基因组水平降低表明DNA甲基化可能与PM2.5暴露诱导的睾丸损伤有关。进一步的全基因组甲基化分析揭示了睾丸DNA的基因组低甲基化,并在CAP组与UA组和FA组中发现1000多个差异甲基化区域(DMR),表明PM2.5暴露(即使低剂量)可以调控睾丸甲基化。此外,甲基化组和转录组的联合分析鉴定出一些关键甲基化基因和网络,这些基因和网络可能参与精子发生和类固醇激素的合成。关键基因尤其是Cyp11a1和Pax8的睾丸甲基化水平升高,随后表达水平降低可能会损害睾酮和精子生成过程。本研究为DNA甲基化可能参与PM2.5诱导的男性生殖损伤提供了基础知识和新见解。
图形摘要
睾丸全基因组DNA甲基化组和转录组的联合分析鉴定了与类固醇生成和精子发生过程相关的关键基因和通路,这可能是PM2.5引起的男性生殖障碍中DNA甲基化调控机制。
研究思路
材料方法
8周龄C57BL/6雄性小鼠,过滤空气组(FA),未过滤空气组(UA)和浓缩PM2.5 组(CAP)。FA组为高效颗粒空气过滤器过滤的环境空气,UA组为未经过滤的环境空气,CAP组为细颗粒物(PM2.5)暴露环境空气。
从小鼠眼眶丛中获得血液,称重睾丸和附睾,分别固定在Bouin溶液中进行形态学分析和在液氮中速冻-80°C储存。
从睾丸组织中分离提取RNA、DNA和蛋白质进行全基因组重亚硫酸盐测序 (WGBS)分析、转录组测序(RNA-seq)和Western Blot实验,WGBS为每组构建两个库,每个库包含来自四只小鼠的合并睾丸DNA。
图1:PM2.5暴露表征
(A)PM2.5暴露程序示意图。(B)实验期间各组PM2.5浓度。(C) PM2.5中无机离子水平。(D)PM2.5中多环芳烃浓度。(E)PM2.5中痕量金属(trace metal)浓度。
研究结果
(1)PM2.5暴露导致精子质量下降和精子发生损伤
图2:PM2.5暴露导致精子发生障碍
(A)睾丸的典型病理图像。三角形(基底膜中断),黑色箭头(空泡化)。
(B-C)在VII期曲细精管(n=15)中检测曲细精管直径(B)和上皮高度(C)的精子发生参数。
(D-H)每个VII期曲细精管的Sertoli细胞(D)、精原细胞(E)、粗线期精母细胞(F)、圆形精子细胞(G)和总生殖细胞(H)的计数(n=15)。
(I-L)精原细胞/Sertoli细胞比率(I)、粗线期精母细胞/Sertoli细胞比率(J)、圆形精母细胞/Sertoli细胞比率(K)、总生殖细胞/Sertali细胞比率(L)(n=15)。
单向方差分析,然后Tukey多重比较。与FA处理组相比,P<0.05,P<0.01,P<0.001。
(2)PM2.5暴露诱发睾丸类固醇激素功能障碍
图3:PM2.5暴露诱发睾丸内分泌功能障碍
(A-C)血清中的激素。睾酮(T)(A)、促黄体生成素(LH)(B)、卵泡刺激素(FSH)(C)的水平
(D)血清T/LH在血清中的比值(D)(n=15)。
(E-G)睾丸水平,睾酮(T)(E)、LH(F)、FSH(G)(n=7)。
(H) 睾丸T/LH比值(n=7)。
(3)PM2.5暴露诱导睾丸全基因组低甲基化
图4:PM2.5暴露改变了睾丸中的甲基化模式
(A) ELISA检测到的睾丸DNA的全基因组5mC甲基化水平。
(B) 基因组甲基化测序示意图。
(C) 通过WGBS检测睾丸基因组中所有CpG位点的全基因组DNA甲基化水平。
(D) 功能基因组区域mm10内5mC相对密度的基因组特征。
(E) PM2.5暴露组与FA组DMR鉴定。
(F和H) CAP组(F)和UA组(H)染色体上的显著DMR。
(G和I) CAP组(G)和UA组(I)中鉴定的DMR基因组位置(启动子、5’UTR、外显子、内含子、3’UTR、基因间)(上:高DMR;下:低DMR)。
(J) DMR相关基因(DMG)生物过程的富集分析。点的颜色表示P值,点的大小是给定生物过程中的富集分数。
(4)基于DMR的功能相关基因
图5:PM2.5诱导的启动子相关DMR变化表征
(A) FA组、UA组和CAP组中启动子连接的DMR相关基因(PDMG)热图。块的颜色表示相对甲基化水平。红色表示高甲基化,蓝色表示低甲基化。
(B) 与FA组相比,CAP组中PDMGs的最高生物过程(top biological process)气泡图。每个圆圈表示不同的生物过程,大小表示富集-sore。X轴表示总差异基因中高甲基化和低甲基化基因数量差异比例。气泡越向右,表示通路中高甲基化基因比例就越高。
(C) 启动子区域的DMG以及染色体位置的曼哈顿图。X轴代表染色体。Y轴是-log10 FDR。
(D) DNA甲基化peaks可视化Meioc基因座。橙色表示DMR区域。
(5)PM2.5暴露破坏了睾丸的转录组特征
图6:PM2.5暴露破坏睾丸的转录组学特征
(A) 实验设计图。
(B) FA组、UA组和CAP组中DEG热图。
(C) DEG的KEGG分析。
(D) FA组和CAP组中类固醇激素生物合成过程基因组的GSEA分析。
(E) 睾酮生物合成通路分子图。
(F) 与类固醇生成和精子发生相关的DEGs热图。块的颜色表示每组的基因表达水平。
(6)DNA甲基化组和转录组联合分析,鉴定与PM2.5暴露相关的关键甲基化基因
图7:WGBS和RNA-seq图谱联合分析揭示了PM2.5诱导的睾丸损伤中候选表观遗传基因和网络失调
(A)与类固醇生物合成和精子发生相关的候选功能基因的启动子甲基化和表达水平热图。
(B) 参与生殖功能的候选基因网络。
(C) RT-PCR验证睾丸中候选类固醇生成相关基因的mRNA表达水平(n=6)。
(D) RT-PCR验证睾丸中候选精子发生相关基因的mRNA表达水平(n=6)。
(E) Cyp11a1基因DMR内代表性CpG甲基化谱。
(F) Pax8基因DMR内代表性CpG甲基化谱。
(G) western blot分析睾丸候选基因的蛋白表达水平。
(H) CYP11A1和PAX8的蛋白质定量分析(n=6)。
以上就是3篇易基因2022年度在细胞分化与发育、疾病发生发展及标志物筛选、环境因素暴露与响应三个不同应用方向的DNA甲基化研究项目文章,未来易基因将会有更多在DNA甲基化、RNA甲基化、染色质结构构象等表观组学研究成果展现,敬请期待。
参考文献:
(1)Mazid, M.A., Ward, C., Luo, Z. et al. Rolling back of human pluripotent stem cells to an 8-cell embryo-like stage. Nature (2022).
(2)Gao X, Song Y, Wu J, Lu S, Min X, Liu L, Hu L, Zheng M, Du P, Yu Y, Long H, Wu H, Jia S, Yu D, Lu Q, Zhao M. Iron-dependent epigenetic modulation promotes pathogenic T cell differentiation in lupus. J Clin Invest. 2022 May 2;132(9) pii: 152345.
(3)Zhang Z, Wang J, Shi F, Li Y, Zou P, Tang Y, Liu C, Wang Y, Ling X, Sun L, Liu C, Zhang Y, Gao F, Chen Q, Ao L, Han F, Liu J, Cao J. Genome-wide alternation and effect of DNA methylation in the impairments of steroidogenesis and spermatogenesis after PM2.5 exposure. Environ Int. 2022 Sep 24;169:107544.
相关阅读:
Nature | 易基因DNA甲基化测序助力人多能干细胞向胚胎全能8细胞的人工诱导
项目文章|DNA(羟)甲基化研究揭示铁离子依赖表观调控促进狼疮致病性T细胞分化
项目文章|WGBS+RNA-seq揭示PM2.5引起男性生殖障碍的DNA甲基化调控机制
微量样本DNA甲基化测序分析怎么做?25.617分文章告诉你



















