查看原文>>>SolVES 模型生态系统服务功能社会价值评估(基于多源环境QGIS、PostgreSQL、ArcGIS、Maxent、R语言)
目录
第一章、理论基础与研究热点
第二章、SolVES 4.0 模型运行环境配置
第三章、SolVES 4.0 模型运行
第四章、数据获取与入库
第五章、环境变量与社会价值的相关分析
第六章、拓展案例分析
其它生态系统服务相关推荐
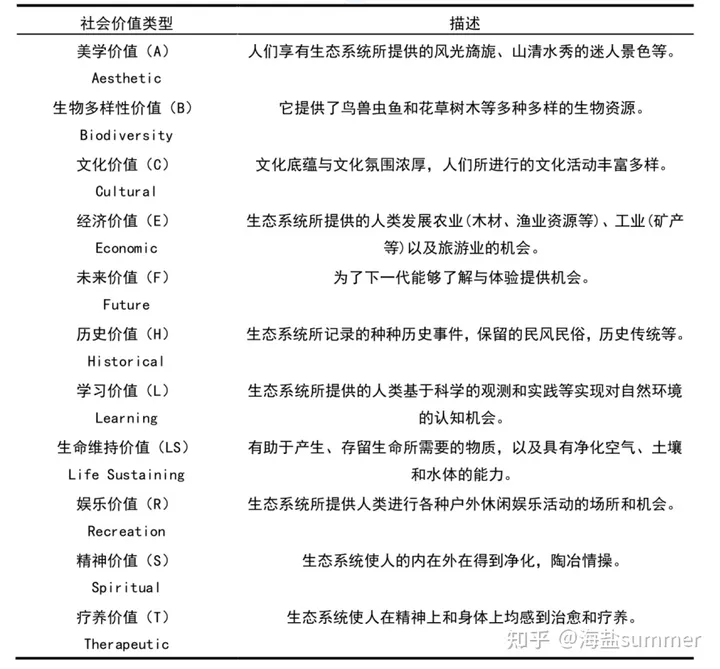
SolVES模型(Social Values for Ecosystem Services)全称为生态系统服务社会价值模型,是由美国地质勘探局和美国科罗拉多州立大学联合开发的一款地理信息系统应用程序,开发该模型的目的主要是对生态系统服务功能中的社会价值进行空间分析和量化评估。此模型评估的社会价值类型多种多样,比如:美学、生物多样性、精神、娱乐、休闲等社会价值,评价结果不以货币的形式进行展示总价值,而是以价值指数来表示社会价值的高低。该模型由三个子模块构成,分别是生态系统服务功能社会价值模块、价值制图模块和价值转换制图模块。评估研究区生态系统服务社会价值时需要将社会价值模块和价值制图模块两者结合起来,通过邮件、访谈、问卷调查的形式收集生态系统服务产品使用者对于生态系统所提供的服务或者产品态度和偏好,同其它社会经济调查数据和研究区自然环境数据,通过运行模型来估算研究区的生态系统服务社会价值。模型中的统计数据还会生成统计表用于分析价值指数与自然环境的关系。价值转移模块可以基于已有的研究成果,将数据转移到另一个缺乏调查数据的研究区,生成新研究区预测价值指数图,该模块可方便快捷的单独使用。
本内容将讲述用于评估生态系统服务功能社会价值的SolVES模型及其原理,通过本文将学会SolVES模型的原理与运行方法:如何将收集的社会调查数据导入数据库(SQL),结合受访者分配给各社会价值类型的金额总和(即权重指数),如何利用内嵌的核密度分析工具对标注的社会价值点做加权核密度分析,得到“核密度曲面”及“最大栅格值”;如何利用镶嵌在SolVES模型中的“平均最近邻统计”工具统计社会价值点的聚类空间分布状况;如何利用模型将“核密度曲面”除以“最大栅格值”,并将其结果标准化为“价值指数曲面”;如何结合环境变量数据,启动MaxEnt最大熵模型预测社会价值点的空间分布,实现社会价值的制图。
通过本文,将学会QGIS\PostgreSQL\ARCGIS\MAXENT\R语言环境的配置及基本方法,利用各种平台的优势拓展分析生态系统服务社会价值问题:如基于不同环境变量得到相应的社会价值分布图,并分析社会价值在空间上的分布特征;研究环境变量共线性问题;研究环境变量对社会价值在空间分布上的影响,并深入分析各环境变量分别与不同类型的社会价值之间的关系;研究各环境变量对社会价值的贡献情况,从而进一步确定哪些环境因素对社会价值的贡献较大等。本文还将结合相关应用案例总结该模型当前的研究成果、研究热点及优缺点,展望其未来发展趋势,以期为SolVES模型更好地应用于生态系统服务功能社会价值评估提供参考。
【内容简述】:
第一章、理论基础与研究热点
1. 生态系统服务与生态系统服务价值介绍
2. 生态系统服务价值研究方法
3. 生态系统服务价值研究热点
Citespace文献可视化分析
VOSviewer文献可视化分析
第二章、SolVES 4.0 模型运行环境配置
1. SolVES 4.0 模型功能介绍
2. QGIS 3.8.2安装配置
3. PostgreSQL 11.7安装配置
4. PostGIS 2.5.3 安装配置
5. Maxent 3.4.1安装配置
安装 SolVES 4.0 插件
加载样本数据
Note:SolVES 4.0是在使用64位处理器运行微软Windows 10 Enterprise Edition的系统上开发和测试的。上面列出的软件是运行解决方案4.0所需的。此外,Java Runtime必须在运行解决方案4.0的系统上可用,才能访问和运行Maxent 3.4.1。
第三章、SolVES 4.0 模型运行
1. 新建项目
2. 数据分析工具
l 调查数据分析原理
l 调查数据分析参数选择与设置
3. 转移价值工具
l 转移价值计算原理
l 转移价值工具参量选择
4. 模型运行结果分析
用户根据当前项目或以前完成的项目的结果,生成社会价值图和相关环境指标图的复合报告。
地图布置图包含所选择的价值指数图,包括研究区域边界和所选择的背景。地图标题包括项目名称、调查小组和社会价值类型。
连续数据以折线图的形式显示。分类数据显示为散点图。散点图的x轴标签具有指定类别的整数值。
分析调查数据工具生成的所有结果的地图布局中都包含了AUC值、平均最近邻居统计数据和最大值指数得分。
5. SolVES模型性能检验
l Maxent模型原理
l Maxent模型参量与运行
l MaxEnt结果分析:
基于MaxEnt模型生成的AUC数据,对模型运行的性能进行可信度、适配度检验,解释和调整Maxent曲线下的面积值和可变贡献。
l 转移价值结果分析:
当研究区域与主要研究区域具有类似的生物物理和社会背景,但无法获得调查数据时,可以使用价值转移映射模型,通过转移值工具进行访问,依赖于Maxent在有调查数据的研究地区从以前的解决分析中生成的统计模型。
第四章、数据获取与入库
1. 表格数据类型与格式与加载
“id”字段和“geom”字段(在矢量数据的情况下)是由PostgreSQL管理的,当为加载求解数据库准备用户提供的数据时,不应该被包括在内。
2. 空间数据加载
3. 社会调查数据获取
l 对受访者的游玩特征及满意度等进行了解
l 让受访者对社会价值进行分配并标注相应的社会价值点。
l 对受访者进行社会背景,人口学特征数据的收集
4. 空间数据的来源及处理
地理空间数据包含有研究区的Shapefile文件和栅格数据集:
l STUDY_AREA 类Shapefile文件需研究区域边界要素;
l SURVEY_POINTS数据则基于问卷数字化;
l 栅格数据集即研究区环境要素的提取;
l 对SURVERY_POINTS数据和STUDY_AREA数据,利用ArcGIS的核密度分析工具对两个数据进行操作,输出社会价值总体空间分布图。
5. SolVES 模型处理数据
对SURVERY_POINTS数据进行平均最近邻分析,得出平均最邻近比率(R-ratio)和标准差(Z-score),突出每种价值在区域内的重要性位置;
l 利用SolVES 模型对问卷收集到被受访者赋予到每种社会价值上的假定分值进行统计整合,生成具有10点价值指数(value index,VI)的空间显式地图,以此确定各社会价值类型的重要程度。
l 对受访者进行分组,将对应的社会人口特征数据和空间数据导入模型,以归一化计算输出的价值指数当作权重,输出各社会价值在整个研究区域内的空间分布状况图,及这些价值分布与环境变量之间存在的关系图。
第五章、环境变量与社会价值的相关分析
1. 环境变量的多重共线性检验
l R环境配置与基本语法
l 相关性分析
l 方差膨胀因子分析
2. 统计分析
l 利用ArcGIS的分区统计工具对景观类型进行统计分析
3.主要社会价值类型的空间分布
4.环境变量对社会价值的影响分析
l 对受访者所标记的社会价值点位下选取的景观类型进行相关性分析,得到公众最喜爱的景观类型,对该景观类型与社会价值进行影响因素的分析;
5.环境变量贡献率分析
l 依据MaxEnt运行得出的环境变量贡献率可得出各环境变量的贡献情况
6.空间自相关分析
l 依据Moran's I、p value和z score判断距离变量与VI之间的关系。
7.生态系统服务社会价值价值转移有效性检验分析
第六章、拓展案例分析
l 社会-生态耦合分析视角下国家公园生物多样性价值评估
l 社会生态管理和生态系统服务聚类分析
l 沿海生态系统服务分析
l 人类福祉对理解生态系统服务的社会偏好的重要性
其它生态系统服务相关推荐
基于生态系统服务(InVEST模型)的人类活动、重大工程生态成效评估、论文写作等具体应用
ArcGIS Pro地理空间数据处理完整工作流实训及python技术融合深度应用
GPT模型支持下的Python-GEE遥感云大数据分析、管理与可视化技术及多领域案例实践应用
Python高光谱遥感数据处理与机器学习实践技术
基于”PLUS模型+“生态系统服务多情景模拟预测实践技术应用
基于ArcGIS Pro、Python、USLE、INVEST模型等多技术融合的生态系统服务构建生态安全格局
基于ArcGIS Pro、R、INVEST等多技术融合下生态系统服务权衡与协同动态分析实践应用


















